该文章内容发布已经超过一年,请注意检查文章中内容是否过时。
自从 2011 年 Dubbo 开源之后,被大量中小公司采用,一直是国内最受欢迎的 RPC 框架。2014 年,由于阿里内部组织架构调整,Dubbo 暂停维护了一段时间,之后随着 Spring Cloud 的面世,两个体系在融合中一起助推了微服务的火热。
不过这世界变化快,自从以 docker 为代表的的容器技术和以 K8s 为代表的容器编排技术登上舞台之后,云原生时代到来了。在云原生时代,不可变的基础设施给原有的中间件带来了不可变的中间件基础设施:gRPC 统一了底层通信层;protobuf 统一了序列化协议;以 envoy + istio 为代表的 service mesh 逐渐统一了服务的控制面与数据面。
dubbogo 的天然使命是:Bridging the gap between Java and Go。保持 Go 应用与 Java 应用互联互通的同时,借助 Go 语言(事实上的第一云原生语言)的优势拥抱云原生时代。dubbogo 社区 2020 年勠力打造三支箭:
用一句话概括 dubbogo 3.0 即是:新通信协议、新序列化协议、新应用注册模型以及新的服务治理能力!本文主要着重讨论 dubbogo 3.0 的新通信协议和应用级服务注册发现模型。
知己知彼,方能进步。dubbogo 3.0 的通信层改进主要借鉴了 gRPC。
gRPC 协议,简单来说就是 http2 协议的基础之上,增加了特定的协议 header:“grpc-” 开头的 header 字段,采用特定的打解包工具(protobuf)对数据进行序列化,从而实现 RPC 调用。

众所周知,gRPC 几乎没有服务治理能力,而阿里云现有 dubbo 框架兼具 RPC 和服务治理能力,整体实力不逊于 gRPC。但在“大家都用 gRPC” 这样的背景之下,dubbogo 3.0 的新通信协议就必须完美兼容 gRPC,对开发者已部署的服务完全兼容,并在此基础之上延续已有 dubbo 协议和服务治理能力,进而推出一系列新策略:比如 mesh 支持、应用级服务注册等。

目前已有的 dubbo 2.7 协议已经尽可能实现了 gRPC 的支持。开发者可以通过 protoc-gen-dubbo 工具将 pb IDL 协议转换为框架支持的 stub,再借助底层 gRPC conn 的 RPC 过程,将已有的服务治理能力自上而下传递给 gRPC,因此实现了 gRPC 服务的支持。
dubbo-go v1.5.x 也支持 gRPC 的 Stream 调用。和 unary RPC 类似,通过产生框架支持的 stub,在底层 gRPC stream 调用的基础之上,将流式 RPC 的能力和并入框架。但由于 dubbo v2.7.x / dubbo-go v1.5.x 本身并不支持流式调用,所以没有对 gRPC stream 调用的进行上层服务治理支持。
开发者所面临的问题就是:我们在使用 dubbo-go2.7 进行 grpc 协议传输的时候,或多或少不是那么放心。
而即将推出的 dubbo-go 3.0 协议将从根源解决这个问题。
笔者认为,一款服务框架对于第三方协议的支持可分为三个程度:应用层次、协议层次、传输层次。
一款框架如果在一个协议的 sdk 之上封装接口,可以认为它处于应用层次支持,这样的框架需要遵循下层 sdk 的接口,可扩展性较差。
处于协议层次的框架,从配置层到服务治理层均由本框架提供,而在此之下的协议层到网络传输层均使用某个固定的通信协议,这样的框架可以解决服务治理的问题,但框架本身无法与第三方协议完全适配,如果不适配就会出现对第三方协议支持的削弱,比如上面说到的 dubbo-go 1.5 对 stream rpc 支持的缺陷。
如果想进一步支持更多的第三方协议,需要从传输层下手,真正了解第三方协议的具体字段、所依赖的底层协议(比如 HTTP2)的帧模型和数据流,再开发出与第三方协议完全一致的数据交互模块,作为本框架的底层。这样做的好处是最大程度赋予了协议的可扩展性,可以在兼容已有协议的基础之上,可选地增加开发者需要的字段,从而实现已有协议无法实现的功能,就比如 dubbogo 3.0 将支持的反压策略。
gRPC 一次基于 HTTP2 的 unary rpc 调用传输主要流程如下:
其中包含 gRPC 调用信息的 HTTP2 Header 帧如下图:

另外,在 gRPC 的 stream 调用中,可在 server 端回传的过程中发送多次 Data,调用结束后再发送 Header 终止 RPC 过程,并汇报状态信息。
dubbogo 3.0 的通信层将在 HTTP2 通信协议之上采用同样的通信流程,以保证与 gRPC 的底层通信沟通能力。
除了通信协议采用 HTTP2 外,dubbogo 3.0 将采用基于 google protobuf 的 triple 协议【下面称为 dubbo3 协议】作为 dubbogo 3.0 的序列化协议,为 dubbo 将来支持更多的编程语言打下通信协议层面的基础。
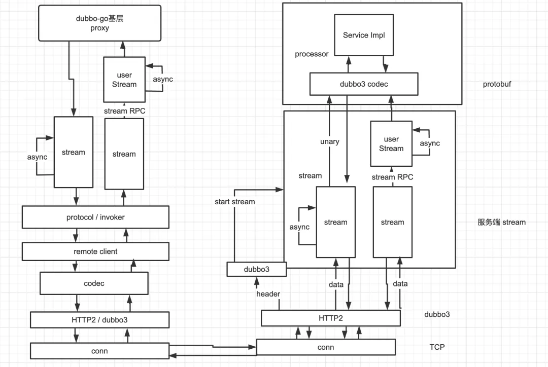
目前设计的 dubbogo 3.0 传输模型如下:

dubbogo 3.0 使用的新一代服务注册发现体系,将摒弃旧版的“接口级注册发现”,使用“应用级别注册发现”。
简单地说,接口级别注册发现,在注册中心中以 RPC 服务为 key,以实例列表作为 value 来组织数据的,而我们新引入的“应用粒度的服务发现”,它以应用名(Application)作为 key,以这个应用部署的一组实例(Instance)列表作为 value。这带来两点不同:
可以认为,基于应用粒度的模型所存储和推送的数据量是和应用、实例数成正比的,只有当我们的应用数增多或应用的实例数增长时,地址推送压力才会上涨。
而对于基于接口粒度的模型,数据量是和接口数量正相关的,鉴于一个应用通常发布多个接口的现状,其数量级一般是比应用粒度的数十倍。另外一个关键点在于,接口的定义更多的是业务侧的内部行为,接口粒度导致的集群规模评估的不透明,而实例、应用增长都通常是在运维侧的规划之中,可控性较好。
工商银行曾经对这两个模型进行生产测算:应用级服务注册模型可以让注册中心上的数据量变成原来的 1.68%,新模型可以让 zookeeper 轻松支撑 10 万级别的服务量和 10 万级别的节点量。
数据中心的数据量变少所造成的结果,是 RPC 服务相关的数据在注册中心消失了,只有 application - instance 这两个层级的数据。为了保证这部分缺少的 RPC 服务数据仍然能被 Consumer 端正确的感知,我们在 Consumer 和 Provider 间建立了一条单独的通信通道,目前针对元数据同步有两种具体的可选方案,分别是:
为了使整个开发流程对老的 dubbo-go 用户更透明,同时避免指定 provider 对可扩展性带来的影响),我们设计了一套 RPC服务到应用名的映射关系,以尝试在 consumer 自动完成 RPC 服务到 provider 应用名的转换。

这套设计可以让 dubbogo 3.0 中同时保持对 dubbo v2.6.x、dubbo v2.7.x 和 dubbo v3.0.x 三个大版的互联互通。
路由在概念上可以理解为从已有的所有 IP 地址列表中,根据特定的路由规则,挑选出需要的 ip 地址子集。路由的过程需要根据配置好的路由规则进行筛选,最终取所有路由规则的交集获得结果。多个路由如同流水线一样,形成一条路由链,从所有的地址表中筛选出最终目的地址集合,再通过负载均衡策略选择访问的地址。

可以把路由链的逻辑简单理解为 target = rn(…r3(r2(r1(src))))。对于每一个 router 内部的逻辑,可以抽象为输入地址 addrs-in 与 router 中按全量地址 addrs-all 实现切分好的 n 个互不相交的地址池 addrs-pool-1 … addrs-pool-n 按实现定义好的规则取交集作为输出地址。以此类推,完成整个路由链的计算。

在路由规则配置文件中可以配置 failover 字段。在寻找地址失败时可以 failover, 选择其他 subset,并且顺序执行下来,直到找到地址,否则最后报地址找不到异常。
在的路由规则配置中,可以配置一个没有任何条件的 match, 最终的结果是至少会有一个 subset 被选到,以达到地址空保护的作用。
作为 2020 年 dubbogo 社区打造并将在 2021 年初亮出的的三支箭之一,dubbogo 3.0 将带来不同平常且焕然一新的开发体验,敬请广大开发者期待!
如果你有任何疑问,欢迎钉钉扫码加入交流群【钉钉群号 31363295】:
dubbogo 3.0 目前是社区和 dubbo 官方团队– 阿里中间件团队共同合作开发。
阿里云-中间件团队招募对 dubbo3 (java & go)、dapr、arthas 有兴趣的开发者。可以钉钉联系 northlatitude,或者发送邮件至 beiwei.ly@alibaba-inc.com。
作者简介
李志信 (GitHubID LaurenceLiZhixin),阿里云云原生中间件团队开发工程师,dubbogo 社区开发者,中山大学软件工程专业在校学生,擅长使用 Go 语言,专注于云原生和微服务等技术方向。
于雨(github @AlexStocks),dubbo-go 项目和社区负责人,一个有十多年服务端做着基础架构研发一线工作经验的程序员,陆续参与改进过 Muduo/Pika/Dubbo/Sentinel-go 等知名项目,目前在蚂蚁金服可信原生部从事容器编排和 service mesh 工作。